就在本周五!星沙君尚购物中心专场招聘会“职”等您来
星沙时报3月10日讯(记者 彭永礼)为及时帮助用人单位和求职者畅通信息对接渠道,长沙县星沙街道不断加强企业用工服务工作。记者获悉,星沙街道2026年“春风行动”暨“湘融湘爱·春暖农民工”专场招聘会(君尚购物中心专场)将于3月13日下午14:00-17:00在长沙君尚购物中心G层中庭举办,面向社会群体。
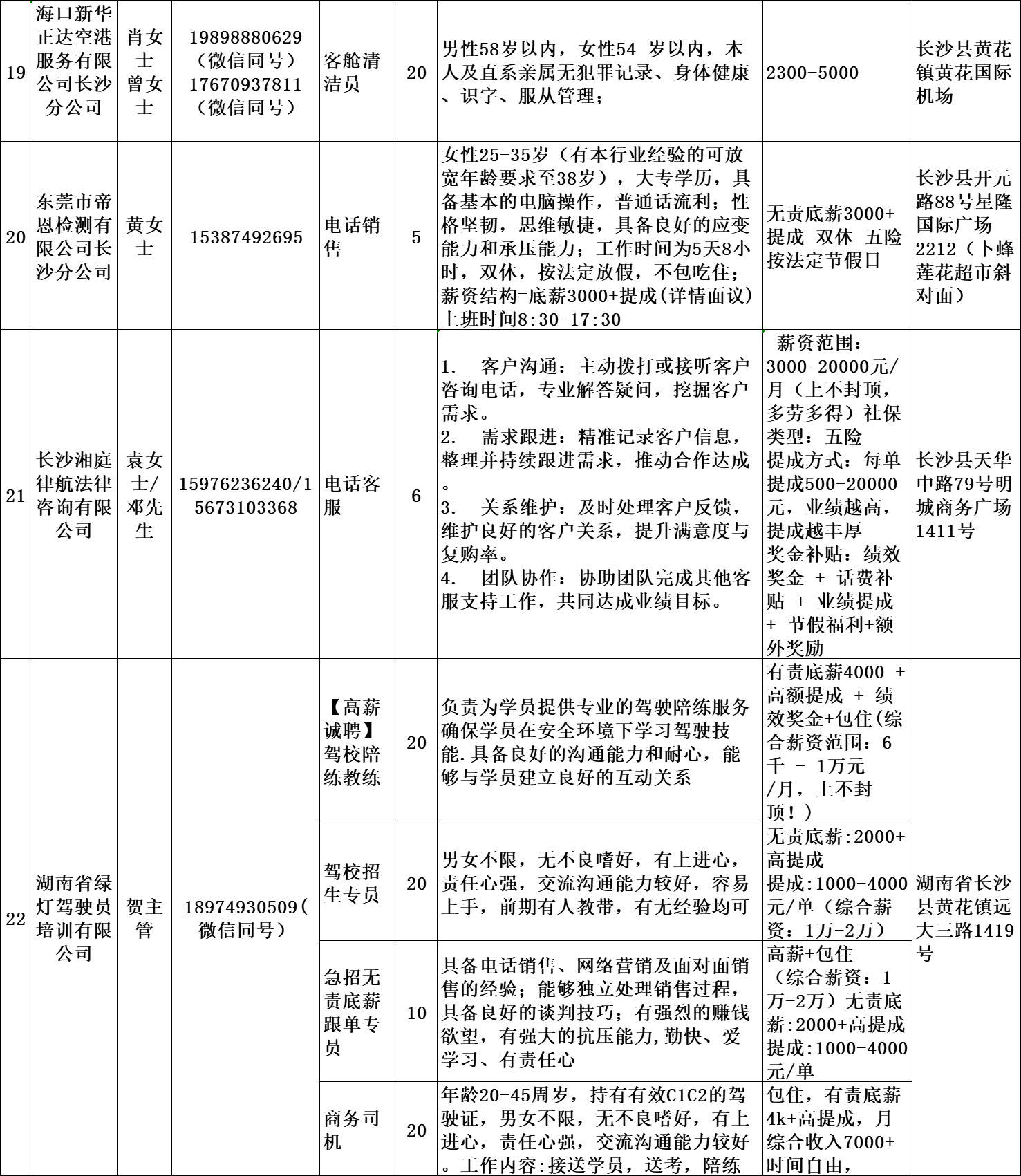
星沙街道“春风行动”
君尚购物中心专场招聘会岗位清单














关键词:
星沙时报3月10日讯(记者 彭永礼)为及时帮助用人单位和求职者畅通信息对接渠道,长沙县星沙街道不断加强企业用工服务工作。记者获悉,星沙街道2026年“春风行动”暨“湘融湘爱·春暖农民工”专场招聘会(君尚购物中心专场)将于3月13日下午14:00-17:00在长沙君尚购物中心G层中庭举办,面向社会群体。
星沙街道“春风行动”
君尚购物中心专场招聘会岗位清单













